DC DC Converter Circuit Using TL494 EI33 Transformer

I like studying switch power supplies and their characteristics, in particular, the internal transformer. For a circuit to be used with a 12v car battery; I have provided detailed information in the article "200W 2X30V SG3524 SG3525 DC DC Converter Using EI33 Transformer".  For more details see figure below

pc power

The schematic of the DCDC Convertor project is similar in structure, for control, TL494 (same as KA7500) is used instead of SG352x. Driver power MOSFETs are IRFZ44. You can use amplifier circuits that operate at symmetrical voltage with a 12V car battery, for example TDA7294.

The output voltage of the TL494 DC DC Converter circuit is symmetrical between +-30V…..35V. These values may vary depending on the transformer and input voltage. You can find the filter coil used in the 12v input section in the PC power supply. It is used in the output stage. Simply remove its winding and wind it 25…35 turns of 1mm wire.

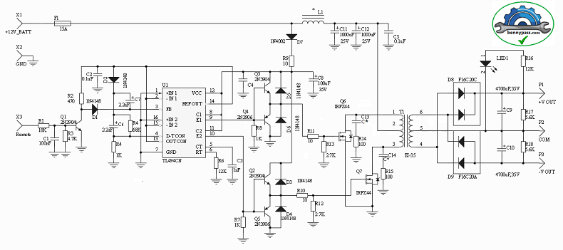
TL494 DC DC Converter Circuit Diagram

drawing1

U1 TL494 , PWM sinyalleri (Darbe Genişliği Modülasyonu) üreten bir PWM Kontrol entegresidir, buna kısaca darbe diyelim, fosc=1.1/ formülünden R6,C3 tarafından dahili osilatör frekansı ayarlanır.(RT*CT) Bu devrenin anahtarlama frekansı, osilatör frekansından 2’ye bölünür. Osilatör frekansına göre devre yaklaşık 91.6kHz ayarlanmıştır, yani anahtarlama frekansı yaklaşık 45.8kHz’dir.
Q1, R1, R2, R3, C1, D1 ve C7’den oluşan Uzak devre ise bir izleme devresidir.Voltaj 12V Remote pininde araç radyosunu açıp-kapatmak için darbe beslemesini kontrol etmek içindir.D2,C6,R4,R5 Soft-Start devreleridir.Devre açılırken azar azar darbe genişliğini kademeli olarak ayarlayacaktır.ilk makine Q2, Q3, Q4, Q5, D3, D4, D5, D6, R7, R8, MOSFET’ler için sürüş akımını artıran Gate Drive devreleridir, R10,R11, R-Gate’dir ve R12,R13, azaltmaktan sorumlu Pulldown Direncidir.
MOSFET empedansı MOSFET Q6’nın GS dahili kapasitesini boşaltmaya yardımcı olur, Q7, push-pull anahtarlama dönüştürücü devresi olarak bağlanan bir güç MOSFET’idir. C13,C14, R14,R15, güç kaynağı devresinin gürültüsünü azaltmak için susturucu devrelerdir. Darbe kontrol devresi, Ayırma işlevi gören C4,C8 ile F1 – D7,R9 sigortası aracılığıyla pilden 12Vdc güç kullanır.*L1,C5,C11,C12, sistemi bozmak için anahtarlama girişimini önlemek için düşük frekanslı bir filtre devresidir.

External T1 acts as a step-up high-frequency transformer that we take from the computer source. In this project, we will reverse the transformer. Bring in the same coil that is the secondary 12V to feed the pulse And wind the power side away from where it used to be the primary output. Rectifier with D8,D9 and filter with C9,C10 and R17,R18 serve as load discharge capacitor, R16,LED1 functions to indicate the operation of the machine. R15 is a blocking circuit that reduces the noise of the switching circuit.
The pulse control circuit uses 12Vdc power from the battery through fuse F1 – D7,R9 with C4,C8 acting as Disconnect.*L1,C5,C11,C12 is a low frequency filter circuit to prevent switching interference to disrupt the system.
DC DC Converter circuit can be used as a power supply in two channel amplifier circuits with approximately 35W + 35W @ 8 Ohm or 60 + 60W 4 Ohm speakers. It is also suitable for single channel parallel, serial connected TDA7294, TDA7293 similar amplifiers. PCB dimensions 64.5 X 136.6mm.

Note: This circuit with some modifications could also work as a 12VDC to 220VAC inverter

dc dc

For further information do not hesitate to contact us

favicon bacd

+(39) 347 051 5328

Italy - Kazakhstan

09.00am to 18.00pm

About

We offer the best and economical solutions, backed by 27+ years of experience and international standards knowledge, echnological changes, and industrial systems.

Marketing Materials

Spring Renovation
Industry
US Gas Company
Construct
Plus Project
Vam Drilling Service
X Project
X Project
Cabrrus Training

Marketing Materials1

Spring Renovation
Industry
US Gas Company
Construct
Plus Project
Vam Drilling Service
ultrasonic sensor
ultrasonic sensor
Cabrrus Training