DC DC Converter 200W 2X30V SG3524 SG3525 Using EI33 Transformer

 In amplifier ICs, it can be used to run 100w…200w amplifiers, which operate symmetrically +-30v, with 12…14 volts. Since many amplifier circuits, especially suitable for use in cars, operate with symmetrical supply voltage, it is necessary to convert the 12v battery voltage and make it suitable for the amplifier.
I did the tests with TDA7294, with a single channel of 100w, the results are quite good. Since feedback is made with the opto-blindler, the DC DC converter works more stable. 200w tests are not bad, but increasing the number of mosfets to 4 increases the efficiency.

The transformer used is the output power transformer EI33, ER35 etc. found in PC power supplies. (In the past, EI33 was written on the transformers in the P3 times, but later different codes were used. They are no different from the EI33 core.) In the DC DC Converter circuit, we use the ATX Transformer in reverse. Normally, we get the output from the "primary" high voltage driven part of the transformer, and we drive the "secondary" low voltage output with MOSFETs.
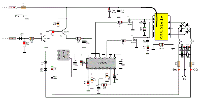
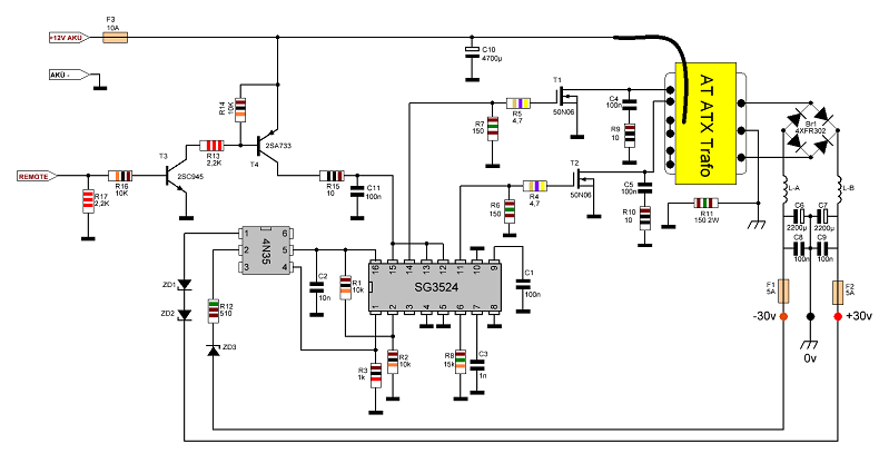
In the first attempt, I applied a circuit diagram that I knew from a long time ago. The circuit is based on the SG3524 integrated circuit. I thought it would be fine since I had a lot of SG3524 in my hand. I started working and ran the circuit. However, due to the structure of the SG3524, it does not give the clean output as I wanted, but it may happen if transistors are added to its outputs. In the meantime, a lot of things happened, so I decided to use sg3525, after all, it is the upper version, I used an old scheme in it, there is very little difference with the other one. Anyway, the circuit worked and the tests went well.

Original state of ATX Transformer, Transformer stands for

atx transformator ei33 er35

atx transformator ei33 er351

atx transformator ei33 er351a

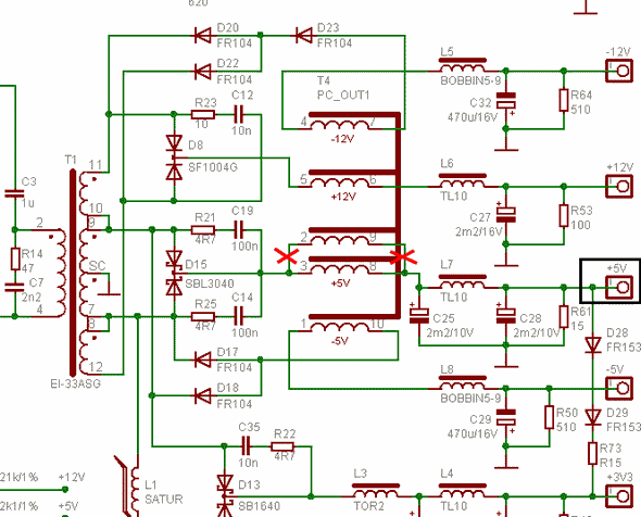
The 5v terminals seen in the picture are not used, the remaining windings are used. The simple diagram below explains the situation better.

atx transformator ei33 er351b

There is also a REM remote section in the DC DC converter circuit, which is found in car amplifiers. Since this system is mostly used in car amplifiers, it can be canceled as required to stop the operation of the amplifier when the ignition is turned off, or this part can be combined with the +12v line to ensure continuous operation.

The filter coil used in the DC output section is also in the ATX power supply. We separate the windings on the 5v output and use them on the +30v and -30v lines.

atx transformator ei33 er351c

atx transformator ei33 er351d

atx transformator ei33 er351e

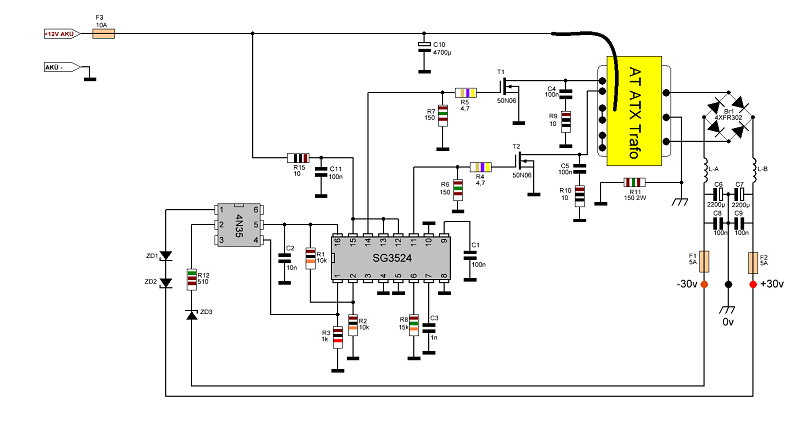
Circuit diagrams (+remote section removed)

drawing1a

drawing2a

drawing3a

In addition, I am giving the information about the current draw, it will be useful for those who will do it, but I guess the current drawn varies depending on the integrated circuit, although it is the same, it is always different. I had 4 modules, all of them drew different current, that's why I said between 600ma….1a.

drawing4

drawing5

Finally; DCDC converter applications do not interest me much. I have never had such a long-term effort before. High voltage SMPS interests me more, but it was very useful in this study. First of all, if you are going to deal with DCDC converters, you need a very high power source for the experiments, because very high current is drawn during switching, sometimes you cannot even notice it. If there is not enough power, the MOSFETs burn out or other problems occur. This time, you may get bored while trying to find a fault in the circuit and buy a MOSFET at the cost...
Also, the supply should not be less than 12 volts (for circuits working with 12v), in fact, higher is better anyway. In cars, it is usually above 12v. For example, in the tests, I saw big differences between 12v and 14v supply. The output voltage collapsed less over 14v, and when the number of MOSFETs is increased, the voltage drop is less. It happened, but it is a matter of applying the mosfets well rather than the number of mosfets. Only a 200w amplifier can be used in the way I use the transformers removed from the PC power supply, but I do not know what will happen when the 5v windings of the transformer are used, I have not tested it, but when that part is used, the output winding remains high for 30v. As you can understand, the higher the number of windings switched with MOSFETs, the secondary output winding increases accordingly. It also affects the power. In this case, you need to be generous with the core, wire and MOSFET :) Finally, the cooler seen in the videos is a bit insufficient. A slightly larger one will do the job.

Circuit taken and studied from the 320volt.com website, for more details please do not hesitate to contact us

favicon bacd

+(39) 347 051 5328

Italy - Kazakhstan

09.00am to 18.00pm

About

We offer the best and economical solutions, backed by 27+ years of experience and international standards knowledge, echnological changes, and industrial systems.

Marketing Materials

Spring Renovation
Industry
US Gas Company
Construct
Plus Project
Vam Drilling Service
X Project
X Project
Cabrrus Training

Marketing Materials1

Spring Renovation
Industry
US Gas Company
Construct
Plus Project
Vam Drilling Service
ultrasonic sensor
ultrasonic sensor
Cabrrus Training