0-30V 10A Adjustable Power Supply Circuit (LM723 TIP35)

For your laboratory, here is a superpower supply designed around the evergreen LM723, capable of delivering an output voltage between 0 and 30 V with a maximum current of 10 Amperes. Protected against short circuits and complete with trip current threshold adjustment between 50 mA and 10 A. 20,000 microfarads of filtering capacitors, automatic switching of the input voltage from the transformer and warning light for the presence of radio frequency on the power supply line!

Thanks to the bypass circuit, the power loss on the transistors is reduced. See; Bypass circuit with relay for regulated power supplies There are no files of the volt ampere meter circuit used in the regulated power supply circuit, but you can use different indicator circuits because it has no connection with the control of the main power circuit, it only makes measurements. High power circuit tests, battery charging etc. A quality power supply circuit that you can use in your workshop for.

power supply

Figure 1 - TF1 transformer

 

power supply1

Figure 2 - Front circuit of the components

 

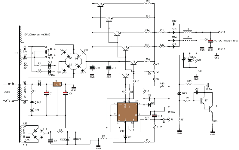
30V 10A Power supply circuit diagram

power supply3a

Figure 3 - Circuit diagram

The electrical diagram of the MK 3965 power supply is depicted in the figure 3, we note that the TF1 transformer is equipped with 4 completely separate secondary windings: the first represents the power secondary, which supplies a voltage of 35 V with a 20 V tap and delivers a current of 10 amps; the second provides a voltage of 8 V 100 mA; the third a voltage of 35 V 100 mA; the fourth a voltage of 10 V 200 mA to power the MK3980 digital ammeter voltmeter. The voltage of the first winding is applied via the contacts of the relay RL1 to the rectifier diode bridge D4÷D11. As can be seen for each branch of the bridge two diodes have been placed in parallel to increase dissipation and switching speed. The voltage is then filtered by electrolytic capacitors C10 and C11 for a total of 20,000 μF; this voltage is then applied to the parallel of by-pass transistors T1÷T5. 

The voltage of the second winding is rectified by the diode D1, filtered by C1 and stabilized by the integrated circuit U1, which the output is connected to the negative of the circuit. This is to obtain a negative voltage with respect to the general ground, which applied to the U2 integrated circuit allows it to drop below the minimum voltage level (2V) obtainable from the 723.

In this way, it is possible to achieve zero-volt output, so that even those circuits that require supply voltages of 1-1.2-1.5 V can be powered. The voltage of the third winding is straightened by the PT1 bridge, stabilized by the DZ2 zener diode, and then sent to the input of U2. The output voltage is regulated by means of the P1 multiturn potentiometer, the R19 trimmer, placed in series with it, determines the maximum voltage to be obtained at the output.
The current limitation (to determine the tripping level of the protection) is carried out with the P2 potentiometer, the R20 trimmer sets the maximum value of the tripping threshold. The output of U2 (pin 10) drives the base of the T6 transistor, which in turn controls the parallel of the T1÷T5 final transistors.
Diodes D12÷D15 are used to further rectify any alternating components (ripple, noise, etc.), while impedances J1 and J2 form a necessary filter when powering radio frequency equipment. If there is a return of the radio frequency component (on the power supply line) this is detected by the Germanium diode D16 and visualized by the lighting of the DL4 LED.

The T7 and T8 transistors, the DZ3 zener diode and the associated components determine the tripping threshold and the drive of the RL1 relay coil.
With the values used, the relay coil energizes when the output voltage exceeds 13-14 V, consequently switching its contacts to the high-voltage (35 V) branch of the power secondary, thus reducing the dissipation of the final transistors when supplying loads with low supply voltages. The DL2 and DL3 LED diodes indicate which of the two branches of the Secondary power is engaged.

PRACTICAL EXECUTION AND CALIBRATION

Now let's move on to the description of the assembly phases. Very care must be taken during the entire assembly phase to avoid unpleasant surprises when supplying food. You start by assembling the lower profile components and it follows gradually up to the larger ones, namely the RL1 relay and capacitors C10 and C11.
Please note that: diodes, electrolytic capacitors, zeners, LED diodes have a polarity that must be respected. The right direction of U1 and U2 integrated circuits must also be respected.
The T6 transistor must be equipped with a special fin (supplied in the kit), it must be mounted horizontally on the printed circuit board so it is necessary to fold the end of its terminals by a few millimeters then it is fixed to the printed circuit board with a special screw and only after tightening the nut must the soldering be carried out.

To mount the D4÷D15 power diodes, fold the terminals with a pair of small pliers, but do not force too hard to avoid breakage. Continue by mounting the 5 power transistors, which must be soldered keeping their body at a height of about 10 mm from the printed circuit, before performing the final welding, check that the fixing holes of the fins coincide with the threaded holes present on the heatsink of the 3965/C container, (3965/C is supplied on request). The DL4 LEDs (! RF), DL2 (Sec 1),
DL3 (Sec 2) must be reported on the front panel of the container, the DL1 LED has not been designed for external mounting.
Once the assembly has been completed, we recommend that you check the exact position and polarity of the components again, as well as the welds, which must be perfect and burr-free.
At this point, all that remains is to insert everything inside the special 3965/C container, supplied already perforated with a silk-screened front panel, and is also designed to contain the Digital Ammeter Voltmeter.

For connections, we recommend using cables with the following cross-sections: 1.5–2.5 mm2 for output connections 0.35mm2 for all other connections.
To identify the various transformer secondaries, refer to the color chart on it, the 3 cables relating to the power secondary (0–20–35 V 10 A) must be wired with the fastons provided in the kit to make their connection to the MK3965 board more practical.
Pay attention to the connection of the potentiometers P1 and P2, they must be carried out as indicated in the wiring plan (figure 4 below), in order to obtain the maximum (voltage or current), with the potentiometers fully turned clockwise, and the minimum with the potentiometers turned completely counterclockwise.
As spacers for the printed circuit board, two nuts are screwed on each of the four screws fixing the header, before fixing the final transistors to the dissipator, the appropriate mica and the plastic insulator for the screw must be interposed as insulation. The toroidal transformer must be fixed to the bottom of the container with the appropriate bolt, washer and rubber protection supplied in the kit.

power supply10a

 Figure 4 - Wiring of the power supply

Characteristics of the MK3965 toroidal transformer available on request

Primary

220 V

Secondary I

35V 10A with 20V socket

Secondary II

8 V 100 mA

Secondary III

35 V 100 mA

Secondario IV

10V 200mA (for MK3980 power supply)

 

The power supply can also be supplied with digital control via the PIC18 microcontroller. For more details do not hesitate to contact us. For the PDF which include also the PCB click here

favicon bacd

+(39) 347 051 5328

Italy - Kazakhstan

09.00am to 18.00pm

About

We offer the best and economical solutions, backed by 27+ years of experience and international standards knowledge, echnological changes, and industrial systems.

Marketing Materials

Spring Renovation
Industry
US Gas Company
Construct
Plus Project
Vam Drilling Service
X Project
X Project
Cabrrus Training

Marketing Materials1

Spring Renovation
Industry
US Gas Company
Construct
Plus Project
Vam Drilling Service
ultrasonic sensor
ultrasonic sensor
Cabrrus Training