0-30V 3 Amp Adjustable Power Supply

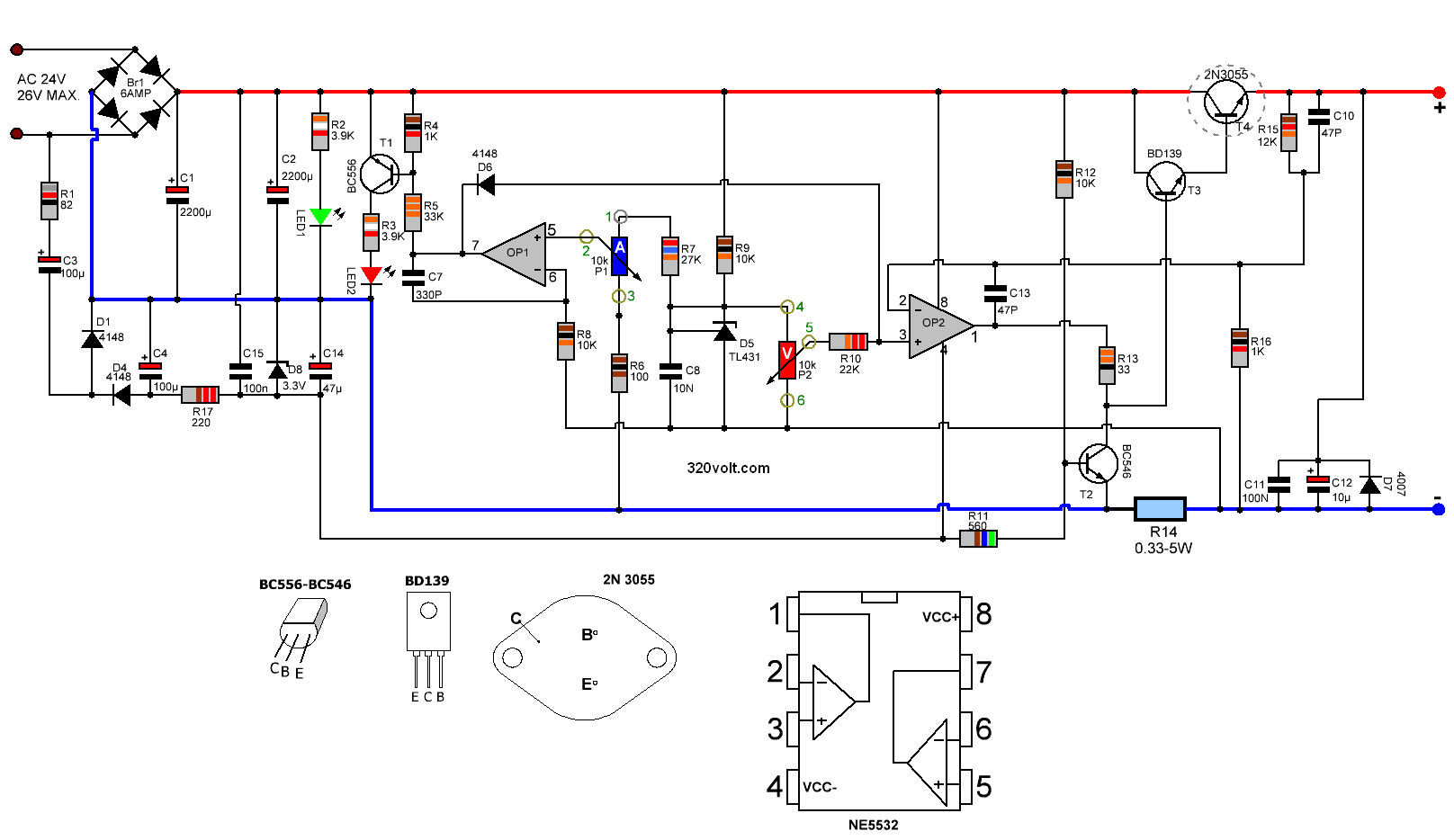
 A simple 0-30V 0-3A adjustable power supply circuit based on the NE5532 opamp integrated circuit that you can use in your electronics workshop. Basic parameters of the power supply: Input voltage 24 – 26 V AC, DC output voltage 0 to 30V, Output current 10mA – 3A.

Description

The transformer used is 24V/4A. The maximum voltage and current can be easily set on the printed circuit board (with a voltage divider). A voltmeter and ammeter module purchased in China (30V/3A) is fitted to measure voltage and current. It measures very accurately. The power transistor is located on a finned heatsink. It should be 3 times as large so that the transistor cools down at maximum power loss. Structurally, it would be too big. That's why I used additional fan cooling.
That's another module. See the fan switch. The first temperature sensor is screwed through a metal sleeve to an aluminium radiator with a power transistor. The second sensor is screwed onto the transformer. For cooling, I used a fan, type MAGLEV SUNON 12VDC/1.92W, 5400 rpm, 42.8m3/h, 60x60x15mm. If the temperature on the aluminium radiator reaches 50ºC, the fan switches on. It switches off when it drops to 35ºC. The switch-on temperature of the transformer is 55ºC and the switch-off temperature is 42ºC.

power supply

 

As built

Maximum current setting: The maximum current can be adjusted by the voltage divider from resistors R8, R9 and potentiometer P1 according to the following:

formula np = [R9 / (P1 + R8)] + 1, (np = voltage ratio).

Example:

R9 = 39k, P1 = 10k, R8 = 0.1k ….. np = [39 / (10 + 0.1)] + 1 ….. np = 4.86

Reference voltage from 78L05 = 5V.

5 / 4.86 = 1.028V = maximum voltage at comparator input (NE5532)

The sensing resistor has a value of 0.33Ω.

1.028 / 0.33 = 3.11A = maximum current.

Maximum Voltage setting: The maximum output voltage is set by resistors R15 and R16. The 5V reference voltage is connected to the opamp input via potentiometer P2 and resistor R10, connected as a fixed gain DC amplifier. The gain is set according to the formula a = 1 + (R16 / R15).

 Example:

R16 = 8k2, R15 = 1k5 ….. a = 1 + (8.2 / 1.5) ….. a = 6.46 (gain).
Reference voltage = 5V ….. 5 x 6.46 = 32.3V. This is the maximum output voltage.

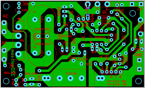
PCB drawing of 0-30V 3A Adjustable Power supply circuit was prepared with Sprint layout 6 program. PCB dimensions 79.3x48mm

CIrcuit Diagram

drawing1

PCB Main Board

PCB1

This is a simple power supply, very easy to build, but also very reliable. I built 12 for our customers and they were satisfied. If you are interested do not hesitate to contact us

favicon bacd

+(39) 347 051 5328

Italy - Kazakhstan

09.00am to 18.00pm

About

We offer the best and economical solutions, backed by 27+ years of experience and international standards knowledge, echnological changes, and industrial systems.

Marketing Materials

Spring Renovation
Industry
US Gas Company
Construct
Plus Project
Vam Drilling Service
X Project
X Project
Cabrrus Training

Marketing Materials1

Spring Renovation
Industry
US Gas Company
Construct
Plus Project
Vam Drilling Service
ultrasonic sensor
ultrasonic sensor
Cabrrus Training