12V 1AH-10AH Battery Charging (Automatic Float Charging)

charger15a

 12V Battery Charger for Current-Limited Lead Acid SLA (WET, MF, AGM and GEL). The battery charging circuit uses a two-stage process to charge SLA batteries. After current-limited fast charging, it automatically switches to float charge mode at a constant voltage. Float charge: slow charge, floating charge, buffer charge etc. It is known as. Thanks to the float charging system in UPS devices, batteries last for years.

In the Battery Repair Desulphate Circuit article, repaired batteries can be used with LED lighting etc. For this reason, the battery will be constantly charged. This circuit, which has a float charging feature, is necessary for long battery life and can also be used as a backup system for modems or other devices.

The maximum charging current of the battery charging circuit is 1A. The LED indicates that the charger is in fast charging mode of the battery. When the LED turns off, the battery is charged and the charger goes into float mode.
The current limiting resistors, regulator, and heatsink will become hot when charging a dead battery. At 1A charging current the LM317 regulator will dissipate approximately 3 watts. The charging circuit must be well ventilated if mounted in a box.12v

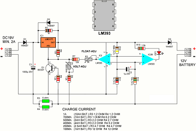
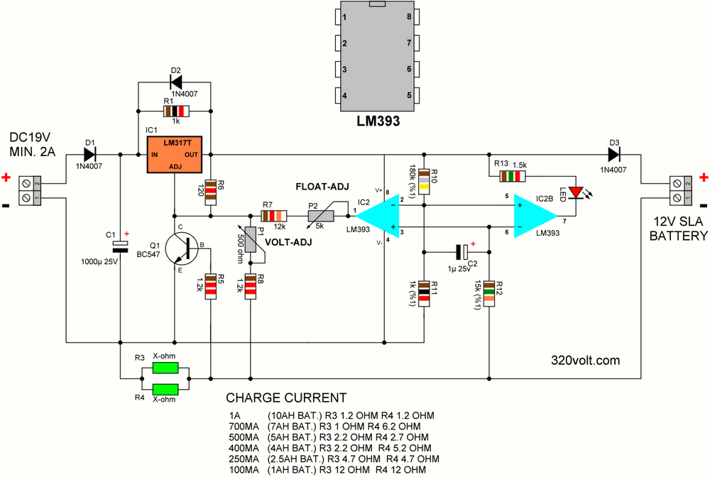
Battery Charger Circuit Diagram

circuit diagram1

Charge battery Features

  1. Charging current should be approximately 0.1 times the battery capacity. Therefore, a 10Ah battery should be charged with 1A current (10 x 0.1 = 1). This helps extend battery life.
  2. Charging voltage 2.45V = 14.7V per cell
  3. Float charge voltage 2.275V = 13.65V per cell

Operation of Battery Charging Circuit

The power control of the charger is based on the LM317 adjustable voltage regulator. R6 120-ohm R8 1.2k resistors and P1 trimpot are used to adjust the charging voltage. It is necessary to disable IC2 (LM393) when adjusting the output voltage.

How does the current limit limit work? The current limit is determined by resistors R3 and R4. The value of these resistors is calculated as follows:

R = 0,6V/I maks

where 0.6V is the transistor turn-on voltage (nominal) R is the parallel connection value of resistors R3 and R4 I max is the charging current limit.

For 1A current, R = 0.6 ohms (0.6V/1A) so each resistor will be 1.2 ohms (1.2//1.2 = 0.6 ohms). When resistors are connected in parallel, their value decreases. For a 0.6 ohm resistor, we use 2 pieces of 1.2 ohm resistors in parallel. Also, in parallel connection, the power of the resistor increases. When 2 pieces of 0.25w (1/4 quarter W) resistors are connected in parallel, the total power becomes 0.50w (1/2 half W).

If you want, you can use a single half-W resistor, but there is most likely no half-W resistor in the calculated values.

When the voltage drop reaches 0.6 volts, the transistor will turn on. When the transistor turns on, it reduces the voltage at the ADJ pin of the regulator and therefore the output voltage drops. As the output voltage drops, the circuit will “stabilize” to maintain the current limit.

The function of the LM393

LM393 is a Dual Voltage Comparator. The first comparator is used to set the float voltage while the other, (IC2B) is used to drive the charge indicator LED.

The voltage comparator compares the input voltage with a set reference voltage. The reference voltage is set by resistors R10 and R11. This reference voltage varies with the regulator output voltage. However, when the battery is charged below the current limit, the output voltage will stabilize and thus the reference voltage will also stabilize.
Voltage is the voltage across the current limit resistors (R3 and R4). This voltage is transmitted to the comparator through resistor R12. Regulator for 14.7V battery charging voltage
its output will be 15.4V (output 14.7v with 0.7v diode loss). The voltage divider uses the reference voltage on pins 2 and 5. (about 85mV)

The current required to cause an 85mV drop across the regulator output Current limiting resistors is ~142mA.
This means the battery is fully charged. The output of comparator IC2 will drop. R7, R2 trimpot brings R8 and P2 trimpot in parallel reducing the total resistance and therefore the regulator output voltage, which will be approximately 14.35 volts. There will be a loss of 0.7V on the D3 diode, the battery float charge voltage will be 13.65 volts.
The LED lights up while the battery is charging. The LED will turn off when the charger goes into float mode.

The power supply must have at least 2A current and voltage 19VDC. Common adapters used with many laptops can be used.

Adjusting the Output Voltage

Adjusting the output voltage is done when the LM393 is not plugged into the circuit. Connect a voltmeter to the battery charging terminals. Adjust trimpot P1 until the voltage is 14.7 volts. Then cut the input voltage and plug the LM393 IC into the socket. Reconnect the input voltage and adjust trimpot P2 until the output voltage is 13.65v. The charger is now ready for use.

Notes: When charging a 10AH battery (1A), the 1N4007 diodes at the input and output get very hot, but they did not malfunction. However, it is more logical to use a 2 ampere diode. I haven't tried it, but higher capacity batteries can be charged with LM338K or parallel LM317 connection. In this case, the power of the larger cooler and current limiting resistor must be higher, and the R10 and R11 resistors may need to be adjusted according to the current drawn by the battery when fully charged.

Components List

 Drawing Name value Qt
RESISTOR
  R10A,B.   1R2 (metal film). 2
  R2  120  1
  R1and7  1K  2
R3and4  1K2  2
 R9  1K5  1
 R5  12K 1
 R8  15K  1
R6 180K 1
P1 Trimpot, 500R 10-turn 1
P2 Trimpot, 5K 10-turn. 1
Capacitors
C2 1uF 25V electro 1
C1 1000uF 35V electro 1
Semiconductors
D1-3 1N4004 3
IC1 LM317T 1
IC2 LM393 1
Q1 BC547 1
L1 LED, 5mm red 1
Miscellaneous
for IC2 IC socket, 8 pin 1
X1 and 2 Screw terminal block .. X1,2 2
2 way Heatsink. 1
Screw, 3 x 8mm 1
Nut, 3mm 1
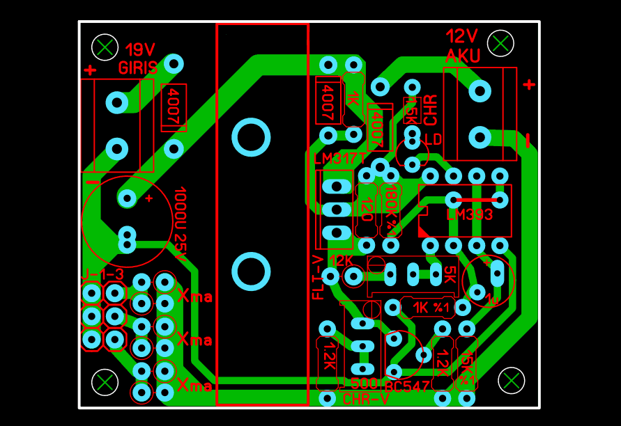
PCB, K193 1

 

PCB Board

PCB1

This is a very simple but efficient battery charger. It has been built 3 times, and is honestly, not causing any problems. For more details here the manual complete

 

favicon bacd

+(39) 347 051 5328

Italy - Kazakhstan

09.00am to 18.00pm

About

We offer the best and economical solutions, backed by 27+ years of experience and international standards knowledge, echnological changes, and industrial systems.

Marketing Materials

Spring Renovation
Industry
US Gas Company
Construct
Plus Project
Vam Drilling Service
X Project
X Project
Cabrrus Training

Marketing Materials1

Spring Renovation
Industry
US Gas Company
Construct
Plus Project
Vam Drilling Service
ultrasonic sensor
ultrasonic sensor
Cabrrus Training