|
Li-ion Battery Charger - MCP73831 and TP4056

Li-ion and Li-po batteries are highly usable power sources that are very suitable for many projects with their size and power… but the charging process is sensitive and they must be used with additional protection circuits. If these batteries are charged or discharged incorrectly, they can easily catch fire cause serious damage. This type of battery can be of different shapes, which is why it is widely used in mobile phones, flashlights, power banks, and even on electric cars, thanks to the charging speed.
You may have seen a small circuit board inside slim-type lithium batteries. These circuits are the over-discharge protection of the battery. In case of any malfunction or not charging for a long time, when the voltage of the battery drops to around 2.5v…2.7v, it separates the minus line between it and the load it is connected to. MP3 players, tablet computers, mobile phones, etc. Slim-type lion batteries in many devices generally have an additional discharge protection circuit. You can remove the protection circuits in batteries that have reached the end of their life, and install it for the other batteries which missing the protection. For more details see Figures below
Battery Protection Circuit Diagram

The most commonly used MOSFET in low-power applications is 5V20V. It has a very low gate voltage (2.7V) and 5 ampere power suitable for use in 3.7V lion batteries. In some applications, higher currents can be controlled by connecting more than one 5N20V MOSFET in parallel to the CS213 control integrated. The connections of the battery-mounted protection card are easy to understand. There are generally 4 solder sections; The + plus - minus battery connection is on the left and right edges, and the + and - outputs to be used in the middle are taken directly from the battery, and the minus line is taken from the MOSFET output. The parts on the PCB where the main connection of the battery is made are generally designated as B+ B- and the outputs as P+ P-.
5N20V CS213 Module Used

Finally, an important detail is that after connecting the battery protection module to the battery, the module may not output output. I have seen this situation in many battery protection modules I have tested, it is necessary to provide charging voltage for it to output, then it works normally. The international price of these protection modules is around $1, but it is better to use what you have. Before recycling these types of batteries, remove their circuits. It will come in handy one day. It saved me a lot of trouble.
After clarifying the protection module, let's move on to the battery charger
MCP73831 Li-ion Battery Charger Circuit Diagram


The MCP73831 device is an advanced linear charge management controller for use in space-limited, cost-sensitive applications. The MCP73831 is available in an 8-Lead, 2 mm x 3 mm DFN package or a 5-Lead, SOT23 package. Along with their small physical size, the low number of external components required make the MCP73831 ideally suited for portable applications. For applications charging from a USB port, the MCP73831 adhere to all the specifications governing the USB power bus. The MCP73831 employ a constant-current and constant-voltage charge algorithm with selectable preconditioning and charge termination. The constant voltage regulation is fixed with four available options: 4.20V, 4.35V, 4.40V or 4.50V, to accommodate new, emerging battery charging requirements. The constant current value is set with one external resistor.
The MCP73831 device limits the charge current based on die temperature during high power or high ambient conditions. This thermal regulation optimizes the charge cycle time while maintaining device reliability. Several options are available for the preconditioning threshold, preconditioning current value, charge termination value and automatic recharge threshold. The preconditioning value and charge termination value are set as a ratio, or percentage, of the programmed constant current value. The MCP73831 device is fully specified over the ambient temperature range of -40°C to +85°C.
The Circuit
The circuit is very simple and uses few external components which facilitate the assembly and reduce the assembly cost, the standard charging voltage regulation is normally set at 4.2V. However, there are variations in the nomenclature of the last digit of the IC that differentiate them from the standard charging voltage, such as:
- MCP73831-2 = 4.2V
- MCP73831-3 = 4.3V
- MCP73831-4 = 4.4V
- MCP73831-5 = 4.5V
The constant current charging value is adjusted through resistor 2.2K ohms R3, which in our circuit is programmed for a ~450mA charge. Using a simple formula, we can vary this constant charging current:
- Rc = charging resistor
- CC = charging current in mA
Formula: Cc = 1000/Rc
Being our 2.2K resistor, we have: Cc = 1000/2.2 Cc = ~ 450mA
Remember that the minimum charging current for this device is 15mA and the maximum current is 500mA. Lithium-ion Batteries have become popular in large scale in portable electronic devices, due to them having higher energy density compared to other batteries on the market. Benefits include thousands of recharges and none of the old, well-known “memory effect” problems we had in the first rechargeable NiCd battery cells. However, lithium-ion batteries must be charged following a carefully controlled constant current (CC) and constant voltage (CV) pattern that is unique to this type of cell. Overloading and careless handling of a Li-Ion cell can cause permanent damage or instability and a potential danger of explosion.
Features
- Linear load management controller
- Integrated pass-through transistor
- Integrated current direction
- Reverse Discharge Protection
- High precision preset voltage regulation: +0.75%
- Four voltage regulation options: 4.20V, 4.35V, 4.40V, 4.50V
- Programmable load current: 15 mA to 500 mA
- Selectable preconditioning: 10%, 20%, 40% or Disable
- Selectable end-of-charge control: 5%, 7.5%, 10% or 20%
- Three-state status output - MCP73831
- automatic shutdown
- Thermal regulation
- Temperature range: -40°C to +85°C
- Packaging: 5 derivations, SOT-23
- applications
- Lithium Ion / Lithium Polymer Battery Chargers
- Personal Data Assistants
- Mobile phones
- Digital cameras
- MP3 Players
- Bluetooth Headphones
- USB chargers
The MCP73831 circuit is provided by Microchip here the datasheet
The PCB - Printed Circuit Board
We are offering the PCB, in GERBER, PDF and PNG files, for you who want to do the most optimized assembly, either at home.
TP4056 Connection

The current of the TP4056 charging IC can be adjusted. TP4056 modules generally have a “Prog” resistor installed according to the highest output current. By changing the resistor connected to pin 2 of TP4056, the current can be adjusted between 130ma….1000ma. The power of the power supply you have should be slightly above the charging current. For example, if you are going to use a 5V 1A adapter, you should set the current of the TP4056 module in your hand to 800ma or less. Your adapter may malfunction or go into protection.

Regarding the SMPS module, I suggest using any power supply from a laptop that is no longer used but still works, for more details see the figure below.

What Should the Battery Charging Current Be?
Please note that you will be able to read the information on the tablet from LG, SONY, PANASONIC, SANYO, SAMSUNG.


The green zone is the charging current suitable for long battery life. It varies depending on the battery brand and model. There are values between 0.3…..1.5a. Yellow zone is the standard charging current listed by the battery manufacturer. The orange zone shows the current values given by the manufacturer for fast charging, but fast charging extremely reduces battery life and is dangerous, additional precautions should be taken.
Battery Charge from solar Panel

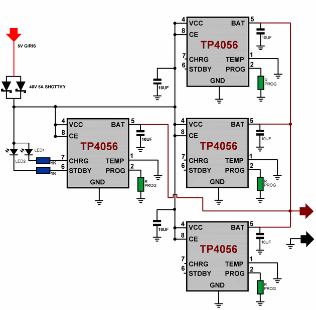
It is possible to install modules in parallel as per the figure above and get a higher amperage. The PROG current adjustment resistor of all integrated circuits is installed at 1.5K. In the current resistance table, it appears as 1.5K and 780mA. A total of 3.1A charging current is obtained. In a parallel connection, the indicator LEDs of only one integrated circuit are connected, the LED connection legs of the other integrated circuits are left empty, 2 SS54 shock diodes are connected in parallel to the + plus input of the integrated circuits, its power is 5A and its voltage is 40V, for more details see figure below
TP4056 4X Parallel Connection Diagram

If you are going to use a complete module, you can use it by connecting a diode with the appropriate current to the + plus input of each module, as in the 6V solar panel connection above. The input voltage of the TP4056 integrated circuit is the lowest 4V, the highest 8V, ideally 5V. In the diagram above, there will be very little voltage loss in the parallel connected shock diodes if parallel. If your input voltage is 5V in the connection, it would be better to use a shock diode. 0.7V loss above 6V does not cause any problems, but there may be a problem with 5V input voltage because there will be losses in the integrated circuit.
Warnings: never leave a live lithium battery under charge in closed rooms, it could explode and fire. Never, do any experiments for lithium batteries if you are not sure.
|