Power Inverter 12V / 220V for a circulation pump

12v 220v inverter

 The inverter works as a bidirectional source. It is a charger in one direction and a converter from 12V to 220V/50Hz in the opposite direction. If mains voltage is applied to the input, the inverter works in charging mode. The pump (load) is powered by mains voltage and the battery is charged at the same time. In the event of a mains voltage failure, the converter switches to 230V AC voltage production mode within about 30mS. The basic concept was originally taken from the magazine "practical electronics PE07/1996, I liked how the power part of the converter was solved. I modified this connection and added protection against deep battery discharge. It turns off the converter when the voltage is below 10.5V. The function will be restored after the battery voltage reaches about 12.5V. I also removed other ailments that the original converter suffered from. First, the battery is charged continuously with a current adjustable in the range of 500mA to 5A. The maximum charging current also depends on the power of the transformer used. After reaching a voltage of about 14.4V, the charging changes to impulse charging. The limit of 14.4V is chosen so that the accumulator does not gas. Accumulator maintenance will thus be limited to one topping up of water per year. Any lead acid battery can be used. The inverter does not produce a sinusoidal voltage at the output, but a rectangular voltage with partially rounded edges. Considering that the converter is intended for powering a pump or a light bulb, this fact is not a defect. The angular course makes the pump somewhat louder. The circuit solution is simple, common operational amplifiers and the proven SG3525 circuit are used. Today's trend is towards the use of a microcontroller, which would simplify the connection, but would introduce unreliability into the device and the need to write a program, while the price would not change significantly. Commonly available components are used in the device, the most expensive of which are probably the transformer and printed circuit board, the other components are crown items. With today's outrageous prices of similar inverters, it is worth building an inverter, especially just because of the service, which everyone can then do themselves.

WARNING! There is a dangerous voltage in the inverter and you must be very careful when working!

Technical specifications

  • Supply voltage I: Mains 230V~
  • Supply voltage II: Automotive battery 12V
  • Output voltage in "inverter" mode: 210-260V / 50Hz rectangular.
  • Output voltage stabilization: No
  • Accumulator charging current: Adjustable from 0.5 to 5A (depends on the power of the transformer)
  • Automatic disconnection when the battery is discharged: Yes, when the voltage drops below 10.5V.
  • Min. voltage level for starting the inverter: 12.5V (adjustable with a fixed resistance divider)

Function Descriptions

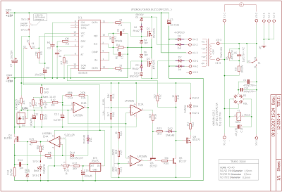
The mains voltage is fed through the mains switch and fuse to the input terminals of the inverter, X1-2 and X5-1. The voltage is applied to the terminals of the pump and the transformer through the closing contact of relay K1. The relay coil K1 is powered by a source consisting of capacitors C9, C10, rectifier bridge B1 and smoothing capacitor C13. The reactance of the compound capacitor C9 and C10 determines the current through the relay coil 50mA. It is the current that flows through the coil exactly at 12V. When using another relay, it may be necessary to adjust the capacity of C9 or C10.

The capacitance of the capacitor is calculated:

formula

Where C is the capacity in nF, Us – network voltage, Ur – relay voltage, Ir – required current through the relay coil, f – network frequency.

For example at Us=230V, Ur=12V, Ir=0.055A, f=50Hz, the resulting capacity will be approx. 803nF.
This is an approximate calculation, where e.g. is neglected. voltage drop on the rectifier, etc. When reviving, the capacitance is adjusted so that there is the correct voltage on the relay. The capacity of C13 must not be too high in order not to unnecessarily extend the time of switching on and off the relay. The original relay had a coil for ~220V, such a relay is difficult to find and is expensive. That's why I used a variant with a unidirectional coil, of which I have a full box at home. Virtually any relay can be used and components in the coil supply circuit can be removed or modified accordingly.
Let's now consider that the K1 relay is switched on and the pump and the converter transformer are powered through its contact. The transformer is connected as a consumer and produces the supply voltage for charging the accumulator. The RC member composed of C6, R9 suppresses interference, in converter mode it helps to harmonize the voltage and creates a minimum load on the transformer. The curves are on the right in the picture. Resistor R6 is discharging for capacitor C6.

 The battery charging circuit is powered through the second contact of relay K1. Contacts P2 and S2 of relay K1 are connected. The voltage from the secondary winding of the transformer is rectified by diodes D3, D8 and filtered by capacitor C1. Diodes D5, D7 block the input of negative voltage half-waves to the drains of transistors Q1, Q2. Without them, an unregulated charging current to the battery would flow through the integrated diodes in transistors Q1, Q2, which would close outside transistor Q3. This was one of the ills of the original design. Capacitor C1 acts as a current source for charging the accumulator. The positive pole of this source is connected directly to the positive pole of the battery. Current regulation is included in the negative branch of the source. The amount of current is sensed on resistor R34 and regulated by transistor Q3. Operational amplifier IC4A compares the voltage drop across resistor R34 with the voltage reference value set by trimmer R31. The measured voltage is applied to the inverting input of IC4A through resistor R28. The reference voltage is obtained using a 5V linear stabilizer type 78L05. The voltage behind the stabilizer is filtered by the capacitor C15 and fed to the resistor divider R32, R31. The reference voltage is supplied from the trimmer R31 to the non-inverting input OZ. If the voltage at the inverting input is lower than at the non-inverting input, the OZ flips over and a voltage of 12V appears at its output. Through R25, the gate of Q3 is charged, the transistor opens and the charging current of the battery increases. When the current exceeds the set limit, OZ closes the transistor again and reduces the current. In this way, the current is maintained at the set value. The transistor works in linear mode and heats up quite a bit, it is the part that needs the strongest cooling of the entire inverter. The loss on resistor R34 corresponds to the ratio of 100mV to 1A. Diode D13 protects the gate of Q3 from overvoltage. Capacitor C14 prevents oscillation of the control loop. While charging, the green "charging" LED lights up. Applying a voltage of 12V to inverting input 2 of IC4A through diode D11 and D14 turns off charging. IC4A flips low and permanently closes Q3.

Operational amplifier IC4B compares the battery voltage with the reference voltage. Resistor R15, IC6 and C12 form a reference voltage source of 2.5V. This is fed to the inverting input of IC4B (pin 6). The battery voltage is supplied to the non-inverting input IC4B (terminal 5) through the resistance divider R10, R16, R21. The division ratio of this divider can be finely adjusted with trimmer R16 so that when the battery voltage is 14.4V, the voltage at terminal 3 of IC4B is exactly 2.5V. During charging, there is zero voltage at the output of IC4B and diode D11 is closed. After reaching 14.4V on the accumulator, the OZ output flips over and by applying voltage through D11, D14 to terminal 2 of IC4A, the accumulator charging is turned off. Resistor R14 + R36 introduces some hysteresis into the circuit. The battery voltage must drop by approximately 1.5V to resume charging. The interval between charging and non-charging gradually increases as the battery charge rises. When the battery voltage reaches 14.4V during charging, the charger starts cycling. The duration of the pulses is a few seconds at the beginning, the interval is gradually lengthened and can last for several hours when fully charged. Depending on the self-discharge of the accumulator.

In the event of a mains voltage failure, the K1 relay contacts will drop. The first contact of the relay disconnects the mains supply from the inverter. The second contact switches power from the charger circuit to the inverter circuit. The inverter is based on the well-known SG3525 circuit for switching sources. This "cockroach" contains all the circuits necessary for the converter except for the power output stage. The supply voltage for the control part of the IO is filtered by the RC filter C8, R5, the final stage of the IO is supplied directly. The capacity of the capacitor C3 ensures a soft start of the source. Capacitor C4 and resistor R7 determine the frequency of the internal sawtooth voltage generator (100Hz). The resistor R3 sets the discharge current of the capacitor C4 and thus the steepness of the saw. Capacitor C2 filters the internal reference voltage. By connecting terminals 1 and 9, the deviation amplifier has the gain set to 1. The divider R2, R4 on the non-inverting input (terminal 2) determines the pause between the positive and negative periods of the signal, i.e. DC (duty cycle) of approximately 40%. By changing the alternating current, it is possible to adjust the voltage at the output of the converter without having to wind the transformer. The output signal is fed from IC1 to the gates of the final transistors Q1, Q2, through resistors R1, R8, which limit current peaks when charging the gate capacity. Diodes D1, D2, D4, D6, D9 and D10 protect the transistors from overvoltage.
Double OZ IC2 realizes the circuit for checking the state of charge of the accumulator. The entire circuit around IC2 is implemented by a flip-flop similar to a 555 timer, but I didn't use it mainly because of the timer's low supply voltage and input problems. So let's assume that the battery is charged and the inverter is in operation. There is 12V at the output of IC2B. Transistor Q5 has a supply voltage on its emitter. Current flows from the base of Q5 through R19 to the output of IC2A where it is 0V and the transistor is open. Collector current flowing through R30 keeps Q6 open. The voltage on the collector of Q6 and on the gate of Q4 is close to zero. Q4 is closed and the "battery low" LED is off. At the same time, the S-DN input of IC1 is kept at logic zero via R12 and the inverter is running. The battery voltage is slowly decreasing. The first half of OZ IC2A follows the upper voltage limit which is set to 12.5V by the divider R11 and R18. When the voltage drops below 12.5V IC2A flips and the output is now 12V. But it does not affect the state of the circuit, transistor Q5 is kept open by the current flowing through R23 and D12. Circuit switching is blocked until IC2B switches to 0V when the battery voltage drops below 10.5V. Transistor Q5 closes because the emitter loses power, cutting current to the base of Q6 and it closes. The voltage at the collector of Q6 jumps to about 10V maintained by the current from R13 and boosted by the current from the output of IC2A through R19,R23,D12. At the same time, positive feedback acts on Q5 as it closes by reducing the current flowing through R23. The voltage at the base of Q5 will increase and accelerate the transistor to close. The collector voltage of Q6 is now fed through R12 to the S-DN input of IC1, the converter is turned off. At the same time, Q4 will also open and the "battery low" LED will light up, indicating that the battery is discharged.
Let us now assume that the power supply in the network has been restored and the battery has started charging. When the 10.5V level is exceeded, IC2B flips to the upper level and supplies power to the emitter of Q5. But it remains closed, no current can flow from the base because there is also a high level at IC2A. The circuit will flip only after reaching 12.5V at the input of IC2A, when it flips to 0V and opens transistor Q5. The faster opening and stable flipping of Q5 is helped by the temporary closing of D12, which disconnects R23 for the duration of the circuit flipping. The plot repeats itself as I described above. So the circuit creates a hysteresis of about 2V between shutdown and restart of the inverter. This is necessary because, during charging, the voltage on the accumulator is raised by charging, while the accumulator is still discharged, and there could be an unwanted restoration of the function of the inverter when the battery is discharged. But even without charging, if the battery is discharged and the load is disconnected at the same time, the voltage will rise to 12V. Without the mentioned hysteresis, the inverter would turn on again. Of course, on a discharged battery, the voltage would drop immediately and the inverter would turn off. At that the voltage will rise again and the inverter would turn on again. The inverter would cycle. This is a dangerous and undesirable mode for both the inverter and the battery.

Transformer

The original 150W transformer had the following parameters, core cross-section 40x40mm, primary 787 turns of wire 0.5mm, first and second secondary 39 turns of wire diameter 1.5mm, third and fourth secondary 9 turns of wire 1.5mm. I confess that I do not know how the author arrived at exactly these numbers of turns and cross-sections. However, the number of turns roughly agrees (about ± 2%) with the calculation procedure described below. The transformer works well in this configuration. I measured 245V at the output of the converter, with a charged battery and a connected 50W pump.
In any case, a transformer with a power of at least 60W must be used to supply a charging current of at least 2.5A. It is better to choose a larger core, otherwise the winding will not fit in the window. Some time ago I wound a 60W transformer on a core with a column cross-section of 23x34mm. It was very difficult to get the winding there and I wound it on a winder. It seems to me best to use a core from 30x30 upwards, because from this dimension the skeleton is wider. The primary winding must be wound at 250V. The secondary side of the transformer has two 17V windings with 12V taps. If the voltage is low (< 17V), it will not be possible to reach the required current of 3A during charging, which may not be a problem with a smaller battery. If, on the other hand, the voltage is too high, transistor Q3 will heat up strongly because there will be a large voltage drop on it and thus a large power loss during charging.

Calculation of a 150W transformer

Required windings: 250V, 2 x 12V, 2 x 7V Fueling the 1 Tesla core. Cross-section of the core 35 x 35 mm, i.e. 12.25cm² i.e. 0.001225m²
The number of turns is calculated:
  N = U / 4 / S / B / f [V,m²,T,Hz]
Where: N - number of turns, U - voltage on the winding, S - area of the middle column of the core in square meters, B - required saturation of the core in Tesla, f - frequency of the current.
Example for the mentioned 60W transformer:
Nprim = 250 / 4 / 0.001225/ 1/ 50 = 1020 turns
Nsec1,2 = 12 / 4 / 0.001225/ 1 / 50 = 49 turns
Nsec3,4 = 7 / 4 / 0.001225/ 1 / 50 = 28 turns
Primary current: Iprim = Pmax / U / γ = 150/220 / 0.8 = 0.85A
Where γ is the efficiency of 80%, 220V is the lowest voltage when powered from the mains.
Primary winding conductor cross-section: S = I / δSCu = 0.85 / 2.5 = 0.34mm²
Where δSCu is the current density of 2.5A per 1mm².
The primary winding is wound inside and cools worse, so we choose a lower current density. Conductor diameter Φprim. = 2 * sqrt(s / 3.14) = 2 * sqrt(0.34 / 3.14) = 0.65mm, we choose the nearest diameter.
 
 
 
 
 
This circuit has been successfully assembled 2 times, one for the boiler recycling pump and another for the aquarium pump. It is now being updated with the installation of the PIC18FJ60 microcontroller.
For any Question do not easitate to contact us. Regarding all Components and PCB board is available here on the web site
 
Warning: The Inverter circuit is a complex thing, if you don't know what you are doing don't risk it. A poorly calibrated inverter can explode and catch fire
 

favicon bacd

+(39) 347 051 5328

Italy - Kazakhstan

09.00am to 18.00pm

About

We offer the best and economical solutions, backed by 27+ years of experience and international standards knowledge, echnological changes, and industrial systems.

Marketing Materials

Spring Renovation
Industry
US Gas Company
Construct
Plus Project
Vam Drilling Service
X Project
X Project
Cabrrus Training

Marketing Materials1

Spring Renovation
Industry
US Gas Company
Construct
Plus Project
Vam Drilling Service
ultrasonic sensor
ultrasonic sensor
Cabrrus Training