Soft Start Circuit for DC Motors

 DC motors, in addition to many obvious advantages, have some disadvantages. One of these is a much higher current consumption during startup compared to the current consumed during normal operation, which can overload the power supply. For this reason, the circuit must be calculated well based on the motor absorption.

Electric motors, while having many obvious advantages, also have some disadvantages.
One of them is the need for a slightly higher current during motion than the current consumed during normal operation, which may result in increased power consumption. Moreover, mechanics has been added to them. I generally do not tolerate "s2arps". The presented solution eliminates these inconveniences.

Soft Start

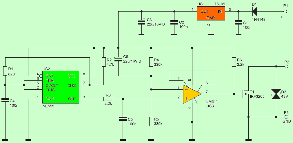
The schematic diagram of the system is shown in the figure. The 555 timer operates in a typical multivibrator application and produces a square wave with a frequency of about 2.2 kHz and about 85% filling. It consists of resistor R3 and capacitor C5 100NF
This signal goes to the non-inverting input of the LM311 comparator. A voltage divider is connected to the inverting input, giving a voltage of approximately 4.5 V. The C6 22UF capacitor means that when the power is turned on the voltage is almost equal to the power supply (78L09 9V), then slowly drops to the nominal value.
By “comparing” the decreasing voltage at the inverter input and the triangular waveform at the non-inverter input, a rectangular signal filled from zero to 100% is obtained.
The charge capacitor plays a key role in determining the fill. 7 seconds after power is applied, the charging is 100% and the N-channel MOSFET IRF3205 transistor is turned on.
The circuit is mounted on a single-sided 23 mm × 50 mm printed circuit board. All components are surface mounted except transistor T1 and transil D2. It is recommended to install a small heatsink on the transistor. supply voltage; Power consumption from 12…35 V is approx. 10 mA.
More powerful motor, lamp etc. can be produced by using high power mosfet. Can be used for. For more details see Figure 1 below

soft

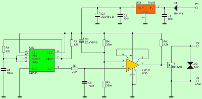
Figure 1 - Circuit Bord

 

Soft Start Circuit Diagram

Figure 2 below shows the complete circuit diagram

circuit diagram1Figure 2 - Circuit Diagram

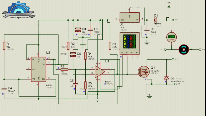
The circuit has been simulated with Proteus, for more details you can see Figure 3 below

pro

Figure 3 - Simulator

Normally, the soft start is used to avoid voltage absorption peaks during motor start-up, this is the reason why the soft start is used. Especially for large industries electric motors. Between the excitation system, the soft start, and the large MOSFETs, they help the motor to rotate slowly during motor start-up (ramp-up) until it reaches the expected rpm and then hooks up to the electrical grid without overloading it. This is the operating principle of all soft starts of electric motors. Figure 4 below shows a large MOSFET, which is used for large motors.

mosfet

Figure 4 - Large soft start MOSFETs

We supply all electronic components, including PCB boards. On request, the circuit can be modified for large motors up to 500 amps. For more details, do not hesitate to contact us

 

favicon bacd

+(39) 347 051 5328

Italy - Kazakhstan

09.00am to 18.00pm

About

We offer the best and economical solutions, backed by 27+ years of experience and international standards knowledge, echnological changes, and industrial systems.

Marketing Materials

Spring Renovation
Industry
US Gas Company
Construct
Plus Project
Vam Drilling Service
X Project
X Project
Cabrrus Training

Marketing Materials1

Spring Renovation
Industry
US Gas Company
Construct
Plus Project
Vam Drilling Service
ultrasonic sensor
ultrasonic sensor
Cabrrus Training