IR2104 Full Bridge Motor Driver (H)

coolimg system

Figure 1 - Double Circuit for two Motors

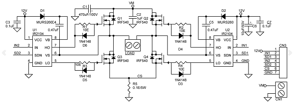
You can use the IR2104 MOSFET full-bridge motor driver circuit in your high-power motor projects. There are DIP and SMD version PCB drawings of the circuit. 7400 NAND gate integrated is used in signal input. An important detail is that if the supply voltage of the IR2104 circuit is taken from the motor voltage, the integrated circuit may fail if there is a voltage drop at high currents. So the power supply must provide sufficient power.

Although it is simple and inexpensive to use full bridge chips such as L293 or L298 to control DC motors, due to their large internal resistance the chips often overheat when controlling high current motors, resulting in overall low system efficiency. In an electric vehicle, excessive internal resistance of the motor control chip will cause the vehicle's acceleration to decrease.

H-Bridge has been designed around IR2104 IC from International Rectifier. The board has been made mainly for DC-Motor applications. The driver can handle a load up to 8-10Amps. Has been tested this board with 36V DC supply. The circuit also uses N Channel IR540N MOSFETs from an International rectifier. IR540N requires a large heat sink for 10Amps load. The board has a shunt resistor to provide a voltage proportional to the current flowing through the load. This can be later amplified and read from microcontroller ADC. This H-bridge can be used to control DC Motor speed and direction, DC-DC Converters, HMI lamp drivers etc.

Features

  • Motor DC Supply 36V DC (Screw Terminal Connector)
  • Logic Supply 12V DC
  • Load 8-10Amps (Screw Terminal Connector)
  • Header Connector for Inputs (7 Pin Header Connector)
  • On Board Shunt Resistor for Current feedback
  • PWM Frequency 10 to 20 KHz
  • Duty Cycle 0-99%
  • Logic Pins support 3.3V, 5V, 12V (Inputs and PWM)

 Circuit Diagram

Circuit Diagram1Figure 2 - Circuit Diagram

 

Components List

Components list

Figure 3 - Components List

Connection Diagram / Waveforms

PW Signal

Figure 4 - PWM signal

PWM signal IN1/IN2 Frequency 20Khz, Duty Cycle 0-99% SD1/SD2 Required TTL High To Enable and low to disable

For Forwarding Direction Operation

  • IN1 Requires High PW
  • IN2 Requires Low PWM

For Reverse Direction Operation

  • IN1 Requires Low PWM
  • IN2 Requires High PWM

For Standalone use you will need a PWM Generator and pulse sequencer circuit, there are several ways:

  • Via 7400 or 7404
  • via ne555
  • via microcontroller

Personally we use the PIC16F873 programmed in Assembly

 

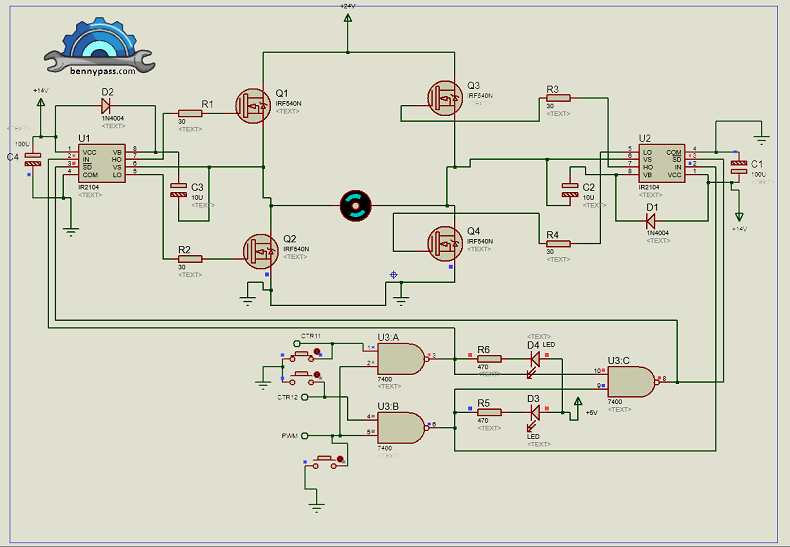
logic

Figure 5 - Logic control

drawing

 Figure 6 - Complete Circuit

Recommendation

For those who intend to build this circuit, we strictly recommend the cooling system via cooling fins, they must be large, as shown in Figure 1 above. Like all MOSFETs the cooling system is mandatory. Where possible we also recommend the cooling fan on the cooling fins.

The circuit has been tested and tuned via the simulator, no issue from this circuit. For more details see Figure 7 below

simulator

Figure 7 - Simulator

 

On the website, you can find everything you need to build the circuit, including the PCB board which we build ourselves (minimum request 5 PCB). You can order also fully assembled and tested by ourselves. For more details do not hesitate to contact us

favicon bacd

+(39) 347 051 5328

Italy - Kazakhstan

09.00am to 18.00pm

About

We offer the best and economical solutions, backed by 27+ years of experience and international standards knowledge, echnological changes, and industrial systems.

Marketing Materials

Spring Renovation
Industry
US Gas Company
Construct
Plus Project
Vam Drilling Service
X Project
X Project
Cabrrus Training

Marketing Materials1

Spring Renovation
Industry
US Gas Company
Construct
Plus Project
Vam Drilling Service
ultrasonic sensor
ultrasonic sensor
Cabrrus Training