|
UPS Overcharge Protection - Working Principle

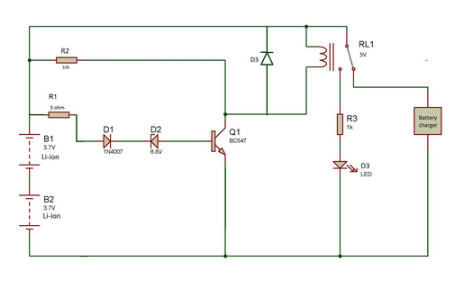
UPS overcharge protection safeguards batteries from damage, overheating, and potential fire hazards by constantly monitoring voltage levels. When the battery reaches its maximum voltage threshold (e.g., 4.2V for Lithium-ion), the internal IC detects this state, delays to avoid false triggering, and shuts off the charging circuit (MOSFET), allowing only discharging
Key Components and Working Mechanism
- Continuous Voltage Monitoring: A dedicated Protection IC continuously measures the voltage across the battery terminals.
- Threshold Detection: When the voltage reaches a predefined "full" limit, the circuit prepares to stop the charge to prevent, for example, gas generation in sealed cells.
- Delay Circuitry: To prevent false, noisy, or transient signals from cutting off charging prematurely, a delay time is implemented before the action is finalized.
- MOSFET Switch Turn-Off: Once the overcharge condition is confirmed, the control IC turns off the MOSFET switch (typically denoted as Q2 in circuits), breaking the charging path from the charger to the battery.
- Release Mechanism: The protection releases only when the battery voltage drops below a safe recovery threshold (discharging), ensuring the battery can resume charging safely.
Why Overcharge Protection is Critical
- Safety: Prevents batteries from overheating, swelling, or exploding.
- Longevity: Extends the battery's lifespan by avoiding excessive, damaging stress.
- Performance: Maintains proper electrolyte integrity by stopping the continuous, unnecessary flow of power.
UPS Overcharge Protection in an Uninterruptible Power Supply (UPS) is a safety mechanism designed to halt charging once the battery reaches its maximum capacity, preventing damage from heat, gassing, or potential explosion.
Core Working Principle
The protection cycle generally follows a monitor → detect → act workflow:
- Continuous Monitoring: An internal Protection IC or Battery Management System (BMS) constantly tracks the voltage across each cell or the entire battery bank.
- Threshold Detection: The system compares the live voltage against a preset overcharge threshold (e.g., ~4.25V per cell for lithium-ion or a specific "float" voltage for lead-acid).
- Circuit Interruption: Once the threshold is met, the control chip sends a signal to a MOSFET switch or a relay. This component acts as a gate, physically or electronically cutting the connection between the charger and the battery.
- Secondary Safety (Redundancy): If the primary switch fails, many professional UPS units include a secondary protection fuse that will blow to prevent catastrophic failure, such as thermal runaway.
Key Mechanisms Used
- Voltage Sensing: The most common method, using precise comparators to detect when "full" voltage is reached.
- Trickle/Float Charging: Instead of a hard shutoff, some systems drop the power to a "trickle" level to maintain 100% without overfilling.
- Blind-Time Delay: To avoid "false trips" caused by temporary electrical noise or voltage spikes, the protection IC often waits for a very short, predetermined "blind time" (e.g., 1 second) before cutting the power.
- Thermal Monitoring: Sophisticated units use NTC thermistors to monitor battery temperature; if the battery begins to heat up excessively during charging, the system will shut down even if the voltage threshold hasn't been hit yet.
|