Logic OR Gate Tutorial

 

OR3The Logic OR Gate is a type of digital logic circuit whose output goes HIGH to a logic level 1 only when one or more of its inputs are HIGH 

The output, Q of a “Logic OR Gate” only returns “LOW” again when ALL of its inputs are at a logic level “0”. In other words for a logic OR gate, any “HIGH” input will give a “HIGH”, logic level “1” output.

The logic or Boolean expression given for a digital logic OR gate is that for Logical Addition which is denoted by a plus sign, ( + ) giving us the Boolean expression of:  A+B = Q.

Thus a logic OR gate can be correctly described as an “Inclusive OR gate” because the output is true when both of its inputs are true (HIGH). Then we can define the operation of a 2-input logic OR gate as being

“If either A or B is true, then Q is true”

 

2-input Transistor OR Gate

A simple 2-input inclusive OR gate can be constructed using RTL Resistor-transistor switches connected together as shown below with the inputs connected directly to the transistor bases. Either transistor must be saturated “ON” for an output at Q.

OR2

 

Digital Logic “OR” Gate Types

   The 2-input Logic OR Gate

Symbol Truth Table

OR3
2-input OR Gate
B A Q
0 0 0
0 1 1
1 0 1
1 1 1
Boolean Expression Q = A+B Read as A OR B gives Q

 

The 3-input Logic OR Gate

Symbol Truth Table

OR1
3-input OR Gate
C B A Q
0 0 0 0
0 0 1 1
0 1 0 1
0 1 1 1
1 0 0 1
1 0 1 1
1 1 0 1
1 1 1 1
Boolean Expression Q = A+B+C Read as A OR B OR C gives Q

 

Like the AND gate, the OR function can have any number of individual inputs. However, commercial available OR gates are available in 2, 3, or 4 inputs types. Additional inputs will require gates to be cascaded together for example.

 

Multi-input OR Gate

OR4

The Boolean Expression for this 6-input OR gate will therefore be:

Q = (A+B)+(C+D)+(E+F)

In other words:

A OR B OR C OR D OR E OR F gives Q

If the number of inputs required is an odd number of inputs any “unused” inputs can be held LOW by connecting them directly to ground using suitable “Pull-down” resistors.

 

Commonly available digital logic OR gate IC’s include:

 TTL Logic OR Gates

  • 74LS32 Quad 2-input

CMOS Logic OR Gates

  • CD4071 Quad 2-input
  • CD4075 Triple 3-input
  • CD4072 Dual 4-input

 

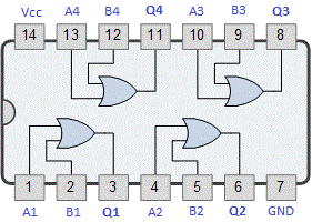
7432 Quad 2-input Logic OR Gate

OR5

In the next tutorial about Digital Logic Gates, we will look at the digital logic NOT Gate function as used in both TTL and CMOS logic circuits as well as its Boolean Algebra definition and truth table.

 


 

www.bennypass.it

favicon bacd

+(39) 347 051 5328

Italy - Kazakhstan

09.00am to 18.00pm

About

We offer the best and economical solutions, backed by 27+ years of experience and international standards knowledge, echnological changes, and industrial systems.

Marketing Materials

Spring Renovation
Industry
US Gas Company
Construct
Plus Project
Vam Drilling Service
X Project
X Project
Cabrrus Training

Marketing Materials1

Spring Renovation
Industry
US Gas Company
Construct
Plus Project
Vam Drilling Service
ultrasonic sensor
ultrasonic sensor
Cabrrus Training