Microchip Microcontrollers

PIC microcontrollers consist of a processor core, memory and
input/output peripherals for interfacing, all integrated on a single chip

View Our Services

PIC Microcontroller
of the last generation

Switching power supplies embody the key technologies of power
solutions, they reduce weight and space with greater power

Meet our Experts

Microchip Releases
PIC16F13145 Family of MCUs

The Next Evolutionary Step in Customizable Logic

Contact us

PIC16 Series

Peripheral Interface Microcontroller, PIC microcontrollers, came to the form in 1993. Initially, they were designed and developed to support PDP computers to control peripheral devices. PIC microcontrollers are fast and easy microcontrollers for executing programs in it. It is based on one of the famous architecture, Harvard architecture.

Besides, the ease of programming, interfacing, wide availability, lower cost, serial programming capability, and more extensive user base are the reasons that make these PIC microcontrollers popular.

This article briefly explains the PIC microcontroller, which requires consideration before choosing a PIC microcontroller. Additionally, it also listed the top 20 PIC microcontrollers that can be found in the market.

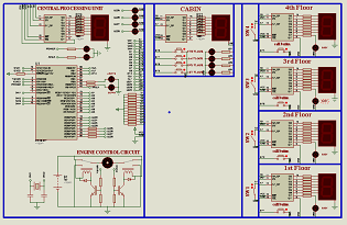
Circuit 152 - 4th Floor Elevator Control Circuit with PIC16F877

Image

This is the classic school test which is required for the exam. Understanding industrial automation is of fundamental importance for a programmer. The following project (153) was recovered from the internet and modified according to assembly language.

The circuit is made up of four cards which include a display LCD and button on each floor for the call, and a light (LED) which indicates the lift is busy, while inside the lift there is another card equipped with all the numbers relating to the floors, and also including the led indication for each floor. On each floor is installed a magnetic limit switch controls the real position of the lift, and also the start/stop of the motor. The motor of the lift is low-speed geared and can be used any one as long as it has the same characteristics. These types of circuits are normally run by PLCs that control other things like interior lights, or an inverter when a blackout occurs. This circuit is designed to simply understand the operation of an elevator.

Circuit 153 - Encoder, angle measurement with Pic16F628

Image

Another circuit was recovered from the internet and converted into assembly code. This circuit uses the encoder to find the correct position of a motor or can even regulate the speed of the motor itself. This type of encoder is an absolute Encoder in parallel output. The encoder produces a square-wave signal which is similar in every position. Incremental encoder resolution determines the sensitivity factor, in other words, the encoder PPR (pulse per rotation). This value is how much higher the encoder is so delicate. For more details here you will find all encoder models. I made this circuit to test the encoders before installing it on the device (very very important). Very soon I will show the complete circuit with the maximum precision. For more information on source code, and how to build, etc, please do not hesitate to contact us.

 

Circuit 154 - Reading an incremental encoder with single display and PIC16F877

Image

An encoder is a device that converts the angular position or motion of a shaft or axis into an analogue or digital code. They are commonly used in the industrial, on automatic machines to control motors and movements, positioning and adjustments.We have numerous types of encoders based on their operating modes, coding systems and output signals. Mainly we can divide them into absolute encoders and incremental encoders.

Absolute Encoders, provide the angular position immediately and retain it when the power supply fails; this requires a fairly complex construction and a certain number of output pins to be able to read the encoding. These are high-precision, but expensive devices.

Incremental encoders, on the other hand, provide a pair of pulse outputs, normally on square wave between each other (two input) and from the analysis, the logic which they are connected must find the position, direction and speed of the shaft.There are models that use optical or magnetic sensors; these are usually devices of a certain cost (several hundred euros) and with high characteristics (even 10k pulses per revolution and rotation speed of 30krpm), suitable for integration into automatic machinery and robotics. For more details the article here

 

Circuit 155 -Incremental encoder and multiplex display with PIC16F877A

Image

This circuit is almost similar to circuit 154, only the addition of a display (double digit and double counting) changes, plus the activation of the displays (on/off) occurs via MOSFET.
Let's use the basic hardware from circuit 154 to make a two-digit, seven-segment up/down counter. PORTC and a bit of PORTB are used for the seven segments, while two pins are dedicated to controlling the gates of the MOSFETs that drive the common cathodes of the two multiplexed digits; two other pins are used by the encoder signals. By rotating the encoder shaft clockwise the display will count up from 00 to 99; the opposite if the direction is anti-clockwise. For more details see Article here

 

Circuit 156 - Control speed of a DC Motor by PIC16F84

Image

This fantastic, very simple circuit controls the speed of a DC motor. PIC16F84 4 MHz crystal is connected 100 Hz PWM output produces a pulse width of 10 separate levels are adjusted these values ​​asm software vary from circuit only engine that not all GUS control applications can be used on a frequency of 50 Hz is set inverters driven circuit two buttons have their power levels increase or reduce the works.

The circuit has been simulated with proteus, the frequency varying from 0 to 10 which corresponds to 100Hz if using the oscillator of PIC16F84 to 2MHz or 50hz - 200hz with an Oscillator of PIC with 8MHz

 

Circuit 157 - IR Remote Control Circuits with PIC16F84

Image

The circuit comprises 10 relays controlled by a remote control (IR). Each output can apply a power of 8 Ampere. It is a very robust and comfortable circuit for those who like home automation. The circuit includes a secret code to activate the remote control with the control board.

Each output uses an open-collector transistor and this can be used to switch a relay or even to directly switch other 12V equipment. The outputs can also be used to drive LEDs via current limiting resistors or to drive optocouplers (eg, to provide isolation from high-voltage circuitry). Heavy current items such as motors and light bulbs will have to be driven by relays. We've made the job easy for you by including diagrams that show all the various options

 

Circuit 158 - MQ-7 Carbon Monoxide Alarm Circuit PIC16F88

Image

Carbon monoxide alarm circuit, which detects using the MQ-7-CO Sensor, operates on the PIC16F88 Microcontroller, the operating voltage is 12v dc, it detects carbon monoxide and pulls the 12v relay in the circuit according to the level, whatever is connected to the relay (siren, lamp, etc.) is working. Carbon Monoxide Alert Carbon monoxide is an insidious poison that kills and kills. Colourless, odourless and sneaking up on you! By the time the first victims become aware of carbon monoxide poisoning, it may be too late. Carbon monoxide (CO) is a fairly simple gas consisting of one carbon and one oxygen atom. It will eventually mate with a spare oxygen atom and reform as the more natural – and relatively harmless – carbon dioxide or CO2. But it remained CO long enough to do real harm to us as mortals! What’s more, carbon monoxide poisoning can be very difficult to treat. While carbon dioxide (CO2) isn’t as toxic (in fact, the air we breathe naturally contains 0.03% carbon dioxide), it can replace enough oxygen in the air and therefore cause suffocation.However, significant amounts of carbon monoxide (CO) are toxic because it affects the transport of oxygen in our blood. One of the main problems is that CO has 200 times greater affinity for haemoglobin in your blood.

 

Circuit 159 -Battery Charge Circuit 12V 12AH with 16f876

Image

Lead Acid 12V 12AH battery charging circuit PIC16F876 microcontroller based on the 16f876 LEDs and battery level show and start, stop doing their workforces in the sight of the voltage, current, adjustable L200 regulator IC is used 12V 12AH battery charging circuit’s source Assembly codes. The battery charger for request could be supplied with a hydrogen sensor which switches off the charge battery in case the lead battery fails (hydrogen production).

 

Circuit 160 - Delta Peak Charger for Nicd Nimh Battery with PIC16F86

Image

Control the battery charging circuit with PIC16F876 150 mA power in 6000 NiCd, NiMH batteries can be recharged with a power of 2 amps. The PIC output uses two MOSFETs (irf9540, IRF530) for the battery fast charging, also the voltage of 0.4 volts, which is under the battery for a shock, the recovery system has a circuit partially made ​​easy but quite a detailed work plan there (Delta-Peak, PWM etc.) All information about recharging time, current consumption, life cell, etc, are shown in the LCD display.

This device is not intended to constantly charge all the batteries in the household (it is too time-consuming for that). Rather, in addition to charging, it enables an analysis of the condition of individual battery cells or batteries (the remaining capacity is determined) as well as battery care. For more details click here

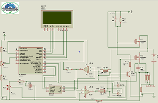
Circuit 161 -Adjustable power supply via push button with PIC16F88

Image

Voltage adjustment from 0.1V to 30V with “+” and “-” buttons; When the “+” and “-” buttons are held down, a slow change begins at 0.1V, after 2 seconds the change accelerates. Min. for 3A version of current limit. Min. for 150mA and 10A version. Setting it to 500mA; The current mode is selected by pressing and holding the “Current” button and the “+” and “-” buttons simultaneously. PIC16F88 microcontroller operations; Current and voltage measurement via 10bit ADC (directly dependent on Vref provided by TL431); output voltage is controlled by 8bit PWM (directly connected to +5V supply voltage) pushbutton inputs are software filtered for push-to-release crossover ripple Three outputs are reserved for controlling different types of indicators with serial charging. The thermal resistor is placed next to the radiator to cool the stabilisation transistors and sends a command to turn on the cooling. When using the MAX472 current sensor, three more 0.1R resistors must be added. After changing the software to install the LCD or LED, the screen can be replaced with another screen.  The circuit can be controlled with the buttons or with an encoder that can be selected with the various functions. The internal source code of PIC16F88 is very robust thanks to the Assembly language. The circuit based on requests can be modified according to your requests. For more details contact us

 

Circuit 162- 128 Users Combination Lock with LCD Display PIC16F628

Image

This circuit is suitable for home automation, in fact, it is recommended as a door open via a secret code which can be set by the owner of the apartment, or a doorway of a building with several people.

Password electronic lock circuit PIC16F628A can save the passwords of up to 1235 users. Users can change their passwords at any time. PIC16F628 and external Eeprom 24c08 were used to store these passwords. A 2×16 LCD is used to display system messages. A piezoelectric buzzer is used to make “beep sounds” to indicate the number pressed and the order in which it is written. On request, the circuit can be implemented with a 16-bit (larger) microcontroller for controlling more outputs, and larger external memory such as the 24C512. The example circuit is with the PIC16f628, with assembly source code. For more details do not hesitate to contact us or visit the article here

 

 

Circuit 163 -Multifunction Clock with LED Matrix Display with PIC16F88

Image

RF relay control circuit of the TWS-BS3 433.92 MHz rf transmitter and RWS-371-6 433.92 MHz rf receiver modules are used. RF relay control circuit of the receiver is used in all of the relays on the Board of the RF remote control. This circuit controls 12 relay outputs, all controlled by the radio remote control. The circuit is almost similar to the 150 project, but let's say that the remote control keypad is slightly larger, and transmitter absorbs more current if compared to the previous project. Also consider that the security level of this circuit is much lower than the 150 design. This circuit is recommended where the security level is not required. The program is written in assembly, for further information do not hesitate to contact us.

 

What are Circuit Boards?

A circuit board, also known as a printed circuit board (PCB), is a fundamental component in electronics. It’s the backbone of most electronic devices, providing a platform for the arrangement and interconnection of electronic components.
Circuit boards are found in nearly every electronic device, from simple devices like digital watches and calculators to complex devices like computers and televisions. They are designed to route electric signals through electronics, which allows the device to function as intended.
While circuit boards can be made manually via soldering techniques, professional circuit boards are made with printing technology, hence their name, Printed Circuit Boards (PCBs).
Since circuit boards allow electronic components to interact and work together, they enable the device's functionality. Without circuit boards, modern electronics as we know them would not exist.

Typically, circuit boards are made from an insulating material, often fibreglass (double or single-sided, or even multi-layered), and are coated with conductive materials. These conductive materials, usually copper, are etched to form pathways that electric currents can follow. These pathways, known as traces, connect the various components on the board, such as resistors, capacitors, and transistors, allowing them to work together to perform complex tasks.
So, a circuit board combines semiconductors, insulators, and conducting materials to achieve a specific objective. i complessi.
Figure below shows different types of circuit boards

circuit board Figure 1- Single Sided PCB

circuit board3 Figure 2- Double Sided PCB 

circuit board5Figure 3 - Multilayer PCB

 

 

 

 

There are many special features that are designed into the printed circuit board (PCB) that will increase the number of processing steps that it takes to complete the order. The combination of features can add additional cost to the raw PCB and increase the lead time to process.
When considering a PCB design and layout or redesign, it would be advantageous to consult with experts. Your printed circuit board supplier should have engineering resources to consult and review preliminary information and be able to assist with design suggestions.
Why High-Tech Multi-Layer PCB Features Add Cost and Processing Time
In this webinar we discuss multilayer features for printed circuit boards that add cost and processing time. We will also look at base costing materials, copper weights, common cost adders, plating finishes, processing, less common features, and more.

Disadvantages of Inconel

Peripheral Interface Microcontroller, PIC microcontrollers, came to the form in 1993. Initially, they were designed and developed to support PDP computers to control peripheral devices. PIC microcontrollers are fast and easy microcontrollers for executing programs in it. It is based on one of the famous architecture that is Harvard architecture.

Besides, the ease of programming, interfacing, wide availability, lower cost, serial programming capability, and more extensive user base are the reasons that make these PIC microcontrollers popular.

This article provides you with a brief explanation of the PIC microcontroller, which required consideration to select before choosing a PIC microcontroller. Additionally, it also listed the top 20 PIC microcontrollers that can be found in the market.

What Makes
us Special?

0
Sucessful Projects
fa fa-cogs
0
Satisfied Clients
fas fa-smile
0
Awards Won
fas fa-shield-alt

Why Choosing Us

30 Years of Experience

We have 27 years of experience in the machining and finishing of precision stainless steel parts.

Award Winning

Complete account of the system, and expound the actual teachings of the great explorer of the truth.

Warranty

Our goal is only one, to always find the best solution for our customers including shipping systems if require.

800+ Sucessful Project

Master builder of human happiness no rejects, dislikes, or avoids pleasure itself consequences .

Honest & Dependable

see our customer feedback

Professional Workers

Know how to pursue pleasure explain tconsequences that are ut extremely seds consequences.

Request for Quote

Deal With bennypass and
Get More Valuable Services

Explain to you how all this mistaken ideas of denouncing pleasures
and praising pain was born and I will give you a complete account of
the system.

For Business: For Business inquiry pls fill our feedback form and
Troll Free Number – (+39)347-051-5328.

favicon bacd

+(39) 347 051 5328

Italy - Kazakhstan

09.00am to 18.00pm

About

We offer the best and economical solutions, backed by 27+ years of experience and international standards knowledge, echnological changes, and industrial systems.

Marketing Materials

Spring Renovation
Industry
US Gas Company
Construct
Plus Project
Vam Drilling Service
X Project
X Project
Cabrrus Training

Marketing Materials1

Spring Renovation
Industry
US Gas Company
Construct
Plus Project
Vam Drilling Service
ultrasonic sensor
ultrasonic sensor
Cabrrus Training